For many women, the conversation around hormones feels confusing, overwhelming, or even defeating. Fatigue, brain fog, mood swings, and irregular cycles are often brushed off as “normal,” but normal doesn’t mean healthy. The truth is, your body is designed with wisdom—it simply needs the right support to function the way it was meant to.
Hormones aren’t enemies. They’re messengers, carrying vital instructions between your brain, mitochondria, thyroid, ovaries, and even your gut. When those messages are clear, life feels steady. When they’re scrambled—by stress, nutrient gaps, or toxins—the result is imbalance.
Your Mitochondrial Legacy
Every mitochondria in your body came through your maternal line, passed from mother to daughter unbroken for thousands of years. These tiny powerhouses don’t just create energy; they carry the wisdom of survival, nourishment, and cycles. They remind us that your body is intelligent—even when it feels like it’s working against you.
Why Women Feel Overlooked
For decades, women were excluded from many clinical trials because our hormonal rhythms were considered “too complex.” The result? Most modern medical protocols were designed on the male body and then applied to women. When they don’t work, women are left feeling broken. But you’re not broken—you’re biologically brilliant.
When Signals Scramble
Even after menopause, hysterectomy, or major hormonal shifts, your cells are still searching for their communicators: estrogen, progesterone, and yes—testosterone, too. When those signals weaken or fire inconsistently, the system scrambles. Your cycles never truly stop.
That scramble is what shows up as:
Hot flashes
Mood swings
Brain fog
Sleep disruption
The sense that your body is breaking down

We’ve been told this is “normal aging,” but it’s not normal—it’s common. There’s a difference.
This is why learning to sync movement, lifestyle, and nutrition with your natural rhythm is so powerful. It’s not about forcing balance; it’s about reteaching your body its own language—giving your cells the environment they need to receive and respond to hormonal signals properly again.
So let’s dive deeper into what’s happening, and how you can design a personal routine that restores clarity and flow.
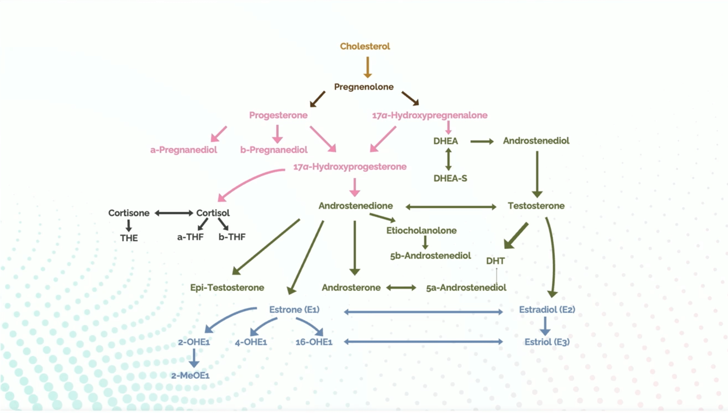
Understanding the Hormone Pathway
I know this chart can look overwhelming at first—but don’t worry, you don’t need to memorize it. What matters is the story it tells: how every sex hormone in your body is created.
It all begins with cholesterol.Cholesterol isn’t a “bad word”—it’s the starting material for progesterone, estrogen, and testosterone. And here’s something surprising: 75–80% of your cholesterol is made by your liver, not your fork. That means liver health is more important than diet alone when it comes to hormone production.
Every arrow represents work.Look closely at the arrows on the chart. Each one represents an enzyme plus a cofactor.
The nutrient gap is real.Modern food contains about 40% fewer nutrients than it did a century ago—and that’s only if you’re eating whole foods instead of processed ones. Without enough protein and micronutrients, your hormones literally don’t have the raw materials they need.
Key Insight: Your hormone health depends on three non-negotiables: protein, micronutrients, and liver health. These are the foundation of the entire pathway.
The Hormone Tug-of-War
Let’s zoom into the left half of the chart. Everything begins with cholesterol, which converts into pregnenolone—your body’s master raw material or “currency” for hormone production.
That currency can go in two directions:
Toward progesterone, supporting cycles, fertility, and calm.
Toward cortisol, the primary stress hormone.
Here’s the problem: when stress rises, your body doesn’t ask—it just takes. This is the pregnenolone steal. Stress demands the lion’s share of raw material, funneling it into cortisol and leaving less for progesterone.
How Cortisol Hijacks the System
The story doesn’t stop with raw material. Elevated cortisol disrupts the very control center of your hormones: the HPO axis (hypothalamic–pituitary–ovarian axis). This axis signals ovulation and drives your monthly surge of progesterone.
At the center of the hormone chart is pregnenolone—your “currency” for all hormones. Under stress, the body diverts this currency into cortisol production, leaving less for progesterone. This is known as the pregnenolone steal.
High cortisol reduces progesterone supply.
High cortisol silences the command center. Ovulation is delayed or disrupted, which lowers progesterone output.
It also disrupts the HPO axis (the cycle’s command center).
Cortisol can even block progesterone receptors—like having the right key but a jammed lock.
The irony? Progesterone is meant to help calm stress. It produces allopregnanolone, a metabolite that quiets the nervous system and balances cortisol. Without enough of it, the stress spiral deepens.
And this is where omega-3s are critical—they act like oil in the gears, keeping cell membranes flexible so hormones and receptors can communicate.
Stress Is More Than You Think
When I say stress, I don’t just mean arguments, deadlines, or raising teenagers. Stress is any extra demand on the body. That includes:
Gut imbalances
Environmental toxins
Poor sleep
Blood sugar spikes and crashes
Even “healthy” habits—over-exercising, cold plunges, or aggressive fasting at the wrong phase of your cycle
During the luteal phase (the last 10–12 days before your period), your body especially needs carbohydrates to support progesterone and stabilize mood. That’s why some women feel worse on strict low-carb diets during this phase—it acts as an added stressor.
Key Insight: Stress doesn’t just drain your hormones—it hijacks them, jams their locks, and flips your system into survival mode. The antidote is foundational nutrition (protein, micronutrients, omegas) plus lifestyle choices that reduce unnecessary stress load.
Hidden Stressors Women Overlook
Stress isn’t just deadlines or arguments. It also comes from:
In the luteal phase (days 21–28), carbs are especially important to sustain progesterone. That’s why some women crash on low-carb diets while their husbands thrive—it’s physiology, not failure.
The Serenity Sleep System 🌙
The Serenity Sleep System is the ultimate bundle for deep, restorative rest.
Serenity Softgels combine CPTG® essential oils like lavender with L-theanine to calm the nervous system and prepare the body for sleep.
The Serenity Oil Blend helps create a soothing environment, signaling to your body that it’s safe to let go.
When used together, the system helps shift your body out of stress mode and into repair mode, where true healing and hormone balance take place.
The Adaptiv System 🌿
Think of the Adaptiv System as your daily stress buffer.
Adaptiv Capsules combine CPTG® essential oils with studied botanicals to help manage everyday tension, uneasiness, and worry.
They don’t replace healthy habits—but they enhance them.
Here’s the truth: you can’t doom-scroll the news in bed and then wonder why Serenity isn’t “kicking in.” That’s not how it works. These tools are leverage points. They help you:
DHEA: The Youth Hormone
Now let’s flip to the other side of the steroid hormone pathway. This is where DHEA—often called your youth hormone—takes center stage.
DHEA is a powerful precursor that branches into both estrogen and testosterone production. But here’s the challenge:
Stress drains DHEA. Just like it steals pregnenolone for cortisol, chronic stress suppresses DHEA output, which weakens the entire downstream cascade of sex hormones.
When DHEA drops, everything that comes after—testosterone, estrogen, progesterone—becomes compromised.
For women, especially those living in constant type A drive (always pushing, producing, striving), the body leans into the “masculine lane.” Cortisol and adrenaline dominate, while feminine hormones like progesterone and balanced estrogen are sidelined. The result? Anxiety, sleep disruption, irregular cycles, irritability, and accelerated aging.
Bottom line: Without protecting DHEA, the entire hormone symphony loses its rhythm.
Insulin, Blood Sugar & Hormone Balance
The other big player in this pathway is insulin—and blood sugar swings can hijack hormones in both women and men.
In Women
Suboptimal insulin directly stimulates the ovaries to pump out more androgens like testosterone.
Insulin also lowers sex hormone binding globulin (SHBG)—the “chaperone” that keeps testosterone in check. With lower SHBG, more free testosterone circulates, driving symptoms like acne, unwanted hair growth, and irregular ovulation.
To make matters worse, insulin spikes increase luteinizing hormone (LH) from the pituitary, which pushes the ovaries to make even more testosterone.
In Men
Blood sugar swings often lead to belly fat, which increases aromatase activity. Aromatase is the enzyme that converts testosterone into estrogen.
The more belly fat, the more conversion—causing testosterone to drop and estrogen to rise.
Over time, this vicious cycle fuels fat gain, fatigue, low motivation, and declining vitality. Researchers are now calling the generational decline in men’s testosterone levels alarming.
Estrogen & the Gut
Estrogen itself doesn’t vanish after use—it has to be detoxified and eliminated. That’s the job of the estrobolome, a set of gut microbes that process estrogen metabolites.
With a healthy estrobolome, estrogen is packaged and excreted.
With dysbiosis or sluggish bowels, metabolites get reabsorbed—like taking the trash out and dumping it back in your kitchen. The result: estrogen dominance, hormone symptoms, and an already stressed system under even more pressure.
Nutrition & MetaPWR: Fueling Hormone Balance
One of the most powerful levers for hormone balance is healthy blood sugar regulation—and this is exactly where the MetaPWR System shines.
MetaPWR Assist
This targeted supplement helps moderate post-meal glucose curves, reducing those sharp spikes that throw hormones off balance.
MetaPWR Essential Oil Blend
This blend works from another angle. Its unique chemistry supports healthy metabolic processes and can even curb cravings that drive poor food choices.
Together, Assist and the MetaPWR Oil help keep you off the blood sugar roller coaster, freeing your hormone pathways to function as designed.
Mitochondria: The Ignition Switch
Remember those mitochondria? They don’t just make energy—they are the ignition switch for hormone production. Every molecule of estrogen, progesterone, and testosterone relies on mitochondrial signaling.
But mitochondria can’t do it alone—they need raw materials:
B vitamins, magnesium, selenium, zinc → essential cofactors for hormone production
Omega-3 fatty acids → stabilize membranes, regulate inflammatory balance, and keep cells fluid and responsive
When nutrients are missing, hormone production slows. When nutrients are present, the whole system sparks to life.
The Gut Connection
Your estrobolome—a specialized set of gut microbes—plays a key role in estrogen metabolism. It ensures estrogen is broken down, packaged, and excreted. For this system to work, you need:
A healthy gut lining
Adequate fiber intake
Open detox pathways
When the estrobolome thrives, estrogen balance follows. When it struggles, metabolites get recycled back into circulation, fueling symptoms and stress on the system.
Tools for Hormone Harmony
Foundations: VMg+ (micronutrients), E Omega+ (essential fatty acids), PB Restore (gut support).
Stress & Sleep: Adaptive capsules for daily buffering, Serenity Sleep System for deeper rest.
Metabolism: MetaPower Assist & Oil for stable blood sugar and cravings.
Targeted Detox: Revitazen+ Complex, castor oil packs for liver support.

Syncing with Your Cycle
Small, intentional choices each week of your cycle help your body flow with, not against, its rhythm:
Days 1–7: Focus on blood sugar balance and steady energy.
Days 14–21: Prioritize stress management so progesterone can rise.
Days 21–28: Layer in extra support for rest and mood.
Hormones don’t need hacks—they need foundations, rhythm, and patience.
So if something is off, we have to ask ourselves, are my cells getting what they need? That's why at doTERRA, everything we teach begins with the wellness pyramid. Because hormonal health is not separate from foundational health.
Hormone health is about restoration, not restriction. It takes time, consistency, and daily choices to rebuild what stress, toxins, and nutrient depletion chip away. You are not too complicated. You are deeply and divinely designed. Your mitochondria carry the legacy of women who survived, created, and thrived before you. With the right tools, you can stop fighting your body and start partnering with it.